DOI: https://doi.org/10.57187/SMW.2023.40046
complementarity-determining region 3
peripheral blood mononuclear cells
principal component analysis
polymerase chain reaction
T cell receptor
T cell receptor repertoire sequencing
T cell receptor alpha
T cell receptor beta
It is the immense diversity in T-cell receptors (TCRs) that allows T cells to recognise a plethora of different antigens [1]. This diversity is generated during somatic rearrangements of various V, D and J genes during a process called V(D)J recombination and is further increased by addition or deletion of random nucleotides at the recombinational junctions [2]. The totality of an individual’s T cell receptors is referred to as the TCR repertoire. As this can be a highly dynamic reflection of an individual’s immune status and history, in recent years TCR repertoire analysis by high-throughput sequencing has become a valuable tool in assessing the immune system in health and disease. Methodological advancements, optimisation of sequence library preparation protocols and development of powerful bioinformatic analysis tools have led to an increasing number of seminal studies relying on technologies dissecting the molecular composition of circulating B and T cells. Especially in a clinical context, TCRseq has been used to study immune responses during infection [3], autoimmune disease [4] and cancer [5], and other studies have analysed the effects of interventions such as vaccination [6] or immunotherapy [7]. Recognising the enormous potential of TCRseq methods, several commercial solutions are now available that allow faster and easier implementation in a clinical setting (benchmarked in [8]). Different commercial solutions use individual preparation protocols, each with certain advantages and limitations, making it crucial to choose a suitable protocol for any given research question. Additional difficulties can arise in the clinical research setting due to heterogeneous sample quantity and quality or diverging sample pre-processing when using rare or biobanked patient material. When sampling cannot be performed systematically, for example in particularly vulnerable patients or in a setup without a central sampling strategy, uniform sample quantity can become unachievable. Varying input material has a major impact on T cell receptor repertoire characteristics, particularly on repertoire diversity measures [8].
We have implemented a TCRseq protocol based on the commercially available Takara SMARTer Human TCR a/b Profiling Kit (v2) and describe efforts to deal with unbalanced sample material. We included peripheral blood samples of three healthy controls and four patients with confirmed GATA2 deficiency. GATA2 deficiency is a rare inborn error of immunity caused by monoallelic mutations in GATA2 and is characterised by immunodeficiency with susceptibility to infection, risk of myelodysplasia, and lymphatic or vascular complications [9, 10]. Numbers of circulating monocytes, natural killer cells, dendritic cells and B cells are profoundly reduced in GATA2 deficiency, whereas total T cell numbers are not significantly affected [11]. Within the T cell compartment of GATA2 patients, there is an increasingly cytotoxic phenotype, leading to an inverted CD4:CD8 ratio, and a shift from naïve to terminal effector CD8 cells [12]. Whether these changes are reflected in the T cell receptor repertoires has not been studied yet.
Here we show the applicability of the Takara TCRseq protocol to suboptimal samples with lower than recommended input RNA quality (RNA integrity number <8). Furthermore, we successfully applied the method on samples collected in heparin tubes that are not approved for use because of possible inhibitory effects of heparin on reverse transcriptases. The potential bias introduced by uneven RNA input quantity was reduced by applying a subsampling strategy on the collapsed sequence level. Our results show that with the careful adaptation of data preprocessing, this TCRseq protocol can be used for the analysis of suboptimal and unbalanced sample material but still emphasise the importance of careful experimental planning. We used this optimised dataset to investigate the TCR repertoires of GATA2 patients in comparison with healthy control samples. Despite severely disturbed immunophenotypes and the known risk of opportunistic infections, no significant difference in global repertoire characteristics such as V and J gene usage, junction length or repertoire diversity were found between GATA2-deficient patients and controls.
This study was reviewed and approved by Zurich ethics committee (KEK-ZH 2015-0555). Informed written consent was obtained from all participants and peripheral blood samples were collected by venepuncture from three healthy controls and four patients with GATA2 deficiency. Table 1 summarises information about participants and samples collected. Peripheral blood mononuclear cells (PBMCs) were isolated by centrifugation of blood diluted with phosphate-buffered saline over Ficoll-Paque (Sigma-Aldrich) and cryopreserved in freezing medium (90% fetal bovine serum, 10% dimethyl sulfoxide). After thawing, a minimum of 0.45 million PBMCs were lysed in RLT buffer (Qiagen), snap frozen on dry ice and RNA was extracted using the RNeasy Mini Kit (Qiagen). RNA quality was assessed on an Agilent 2100 Bioanalyzer using the RNA 6000 Pico Kit according to manufacturer standard protocol and RNA integrity numbers are listed in table 1. RNA quality assessment for two samples failed.
Table 1Patient characteristics, sample handling and library preparation specificities.
| Sex | Age (y) | Anticoagulant | PBMC cell number (Mio) | RNA quality (RNA integrity number) | RNA input (ng) | PCR2 cycles | |
| Pat1 | F | 8.1 | Heparin | 3.64 | 8.6 | 300 | 18 | 
| Pat2 | M | 21 | Heparin | 13.5 | 6.8 | 300 | 18 | 
| Pat3 | F | 24.1 | Heparin | 1.6 | 8 | 300 | 18 | 
| Pat4 | F | 14.8 | na | 0.45 | na | 100 | 18 | 
| Ctrl1 | M | 44 | EDTA | 3 | 8.7 | 100 | 16 | 
| Ctrl2 | M | 8 | EDTA | 3 | 6.6 | 100 | 18 | 
| Ctrl3 | F | 43 | EDTA | 3 | na | 100 | 18 | 
na: not available; PBMC: peripheral blood mononuclear cells; PCR: polymerase chain reaction
For library preparation, the SMARTer human TCR a/b Profiling Kit v2 (Takara Bio) was used with the following specifications. RNA quality was below the suggested minimum requirement of RNA integrity numbers ≥8 for some of the samples and RNA input quantity for reverse transcription varied between 100 ng and 300 ng (table 1). The number of cycles for second PCR was 18 for all except for control C1 with only 16 cycles. A mixture of TRA and TRB reverse primers was used to amplify both T cell receptor subunit chains according to the manufacturer’s instructions. Clean-up and validation were performed by running the libraries on an agarose gel and subsequently purifying the corresponding size band using the MinElute gel extraction kit (Qiagen). Amplicon DNA concentrations were measured on a Qubit fluorometer and normalised at the moment of pooling. Using the multiplexing capabilities of this approach, all seven samples were pooled and run on the Illumina MiSeq platform with 2 × 300 bp paired-end chemistry.
Raw sequencing data was first processed through the Cogent NGS Immune Profiler software using standard settings. This resulted in an unbalanced dataset that was subsequently used for all proportional analyses and is subsequently referred to as the immune profiler dataset. To mitigate bias introduced through unequal RNA input, we included a subsampling step in the data processing. Higher RNA input amounts led to lower repertoire coverage and thus a lower oversequencing threshold (reads per unique molecular identifier). We therefore integrated an additional subsampling step on the level of collapsed reads prior to clonotyping in MIXCR. To do so, oversequencing threshold in MIGEC was manually set to 1, allowing all reads at this initial stage to be kept. Subsampling was performed by sample and clonal chain. A cut-off threshold of 2 was selected for the sample with the lowest read number (Ctrl3, TRA, R1) to remove low-coverage, low-fidelity singletons while keeping the most possible data. This led to 13,139 collapsed reads for this particular sample. All other samples were then subsampled to this same number of collapsed reads, starting from highest sequencing depth, retaining the best quality reads. Resulting unique molecular identifier coverage distributions and cut-off thresholds are shown in supplementary figure S1 (in the appendix). Subsampled reads were then run through MIXCR for sequence assembly and clonotyping and resulting sequence numbers are shown in table 2. Junction length and gene proportion analyses were performed on the immune profiler dataset whereas repertoire diversity, which is more sensitive to input bias, was calculated on the subsampled dataset.
Table 2T cell receptor sequencing dataset run through standard Cogent NGS Immune Profiler pipeline compared with our in-house subsampling strategy.
| Immune profiler dataset a,b | Subsampled dataset a | |||||
| SAMPLE | Chain | Total reads | Collapsed sequences c | Clonotype count | Collapsed sequences c | Clonotype count | 
| Pat1 | TRA | 1,266,143 | 48,952 | 33,976 | 8426 | 6891 | 
| TRB | 2,517,718 | 460,159 | 231,205 | 9379 | 8335 | |
| Pat2 | TRA | 434,841 | 35,507 | 26,186 | 8812 | 7244 | 
| TRB | 1,460,174 | 425,316 | 250,809 | 8682 | 7517 | |
| Pat3 | TRA | 431,580 | 14,106 | 9413 | 8677 | 5956 | 
| TRB | 2,171,371 | 157,592 | 63,917 | 8464 | 6952 | |
| Pat4 | TRA | 558,372 | 19,412 | 9140 | 8803 | 4914 | 
| TRB | 701,046 | 76,773 | 29,211 | 9937 | 5899 | |
| Ctrl1 | TRA | 577,265 | 14,057 | 7791 | 8500 | 4574 | 
| TRB | 863,327 | 51,205 | 19,005 | 8315 | 4762 | |
| Ctrl2 | TRA | 1,811,898 | 6154 | 4457 | 8290 | 3860 | 
| TRB | 936,385 | 11,194 | 7815 | 8754 | 4986 | |
| Ctrl3 | TRA | 1,640,612 | 4323 | 2742 | 8913 | 2665 | 
| TRB | 977,467 | 7933 | 4226 | 9536 | 3317 | |
a Only aligned, productive sequences after an additional filtering step to remove sequences containing stop codons and/or out-of-frame motifs
b Immune profiler dataset refers to the output from standard Cogent NGS Immune Profiler software
c Collapsing based on identical unique molecular identifier
Non-productive sequences containing stop codons or out-of-frame rearrangements were removed for repertoire analysis (7.6% and 15% of all clonotypes in the immune profiler dataset and the subsampled dataset, respectively). As repertoire diversity readout, the Shannon diversity index and Rényi diversity profiles were calculated based on the clonal fraction of sequences using the vegan R package [13]. PCA was performed with the prcomp function, inputting V and J gene proportions of both combined clonal chains respectively. PCA plots were created using the factoextra R package [14]. Statistical analysis and plotting were performed in the R environment [15] using ggplot and cowplot packages [16, 17]. For pairwise comparisons between groups, a Wilcoxon test was performed.
Raw sequence data used for analysis in this study are available at the NCBI Sequencing Read Archive (www.ncbi.nlm.nih.gov/sra) under BioProject number PRJNA821039.
T cell receptor repertoire sequencing of all seven samples yielded a total of 16.35 million raw reads with 41.1% being assigned to the alpha chain of the T cell receptor (TRA). Quality filtering and unique molecular identifier-based consensus building using the standard Cogent Immune Profiler pipeline followed by removal of non-productive sequences resulted in 1.33 million collapsed reads used for clonotyping. TRA reads generally had higher sequencing depth than TRB and were therefore more extensively collapsed, amounting to a low proportion of 10.7% of collapsed reads compared with 89.3% for TRB. Clonotyping after removal of non-productive sequences resulted in 699,893 unique clonotypes in the immune profiler dataset and 77,872 clonotypes in the subsampled dataset. Subsampling by clonal chain normalised the dataset with 46.4% of remaining clonotypes being assigned to TRA. The number of sequences by sample and chain at every step in the two datasets are outlined in table 2.
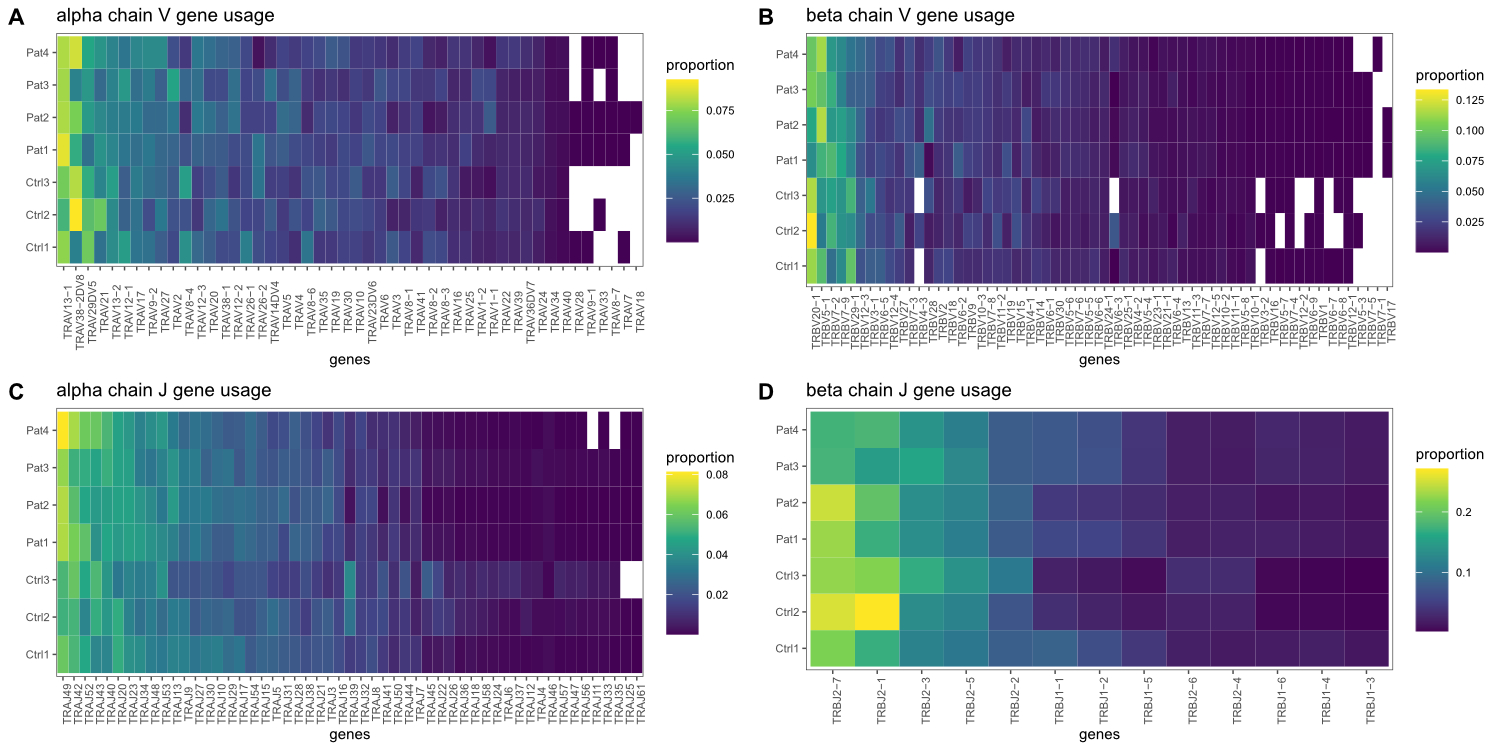
Using the immune profiler dataset, we calculated V and J gene usage and CDR3 junction length distribution for GATA2-deficient patients and healthy controls. Abnormal T cell receptor complementarity-determining region 3 (CDR3) region lengths have previously been described in immunodeficient patients. One study detected shorter junctions in severe combined immunodeficiency and ataxia telangiectasia patients and longer junctions in patients with ICF syndrome (Immunodeficiency, Centromere instability and Facial anomalies syndrome) [18]. In this work, distribution of CDR3 junction length or mean junction length from both chains were not significantly different between GATA2 deficient patients compared with healthy controls (fig. 1A and 1B). While some V and J genes were used differently between patients and controls, none of these differences were statistically significant. The frequencies of the 10 most used V and J genes are shown in figures 1C and 1D, respectively. Detailed gene usage frequencies of all detected genes are shown in supplementary figure S2 (appendix). However, principal component analysis of frequencies of all V and J genes clearly separated the patient from the control group (Fig. 1E and 1F).

Figure 1 Comparison of TCR repertoire characteristics in GATA2 patients and healthy controls. (A) CDR3 junction length (amino acids) distributions in both clonal chains. (B) Comparison of mean CDR3 junction length. (C) Comparison of V gene and (D) J gene usage. Shown are the ten most frequently used genes respectively. Pairwise comparisons performed using the Wilcoxon test. Group size: GATA2 def = 4, Control = 3. (E) Principal component analysis by diagnosis including usage of all V genes and (F) J genes. Areas are the convex hulls of the diagnostic group and the largest point of one colour represents the centre of that hull. Arrows show contributions of individual input variables, only strongest contributors are labelled.
Repertoire diversity based on the subsampled dataset was similar for GATA2 patients and healthy controls (fig. 2). In this small dataset, the patient repertoires are characterised by a slightly higher richness (Rényi order a = 0) but clones are less evenly distributed and thus overall diversity is comparable between patients and healthy controls at a >0 (fig. 2A). Shannon entropy (a = 1) in fig. 2B represents an example of a diversity index that takes into account richness and evenness of the underlying data and shows no significant difference between the two groups.

Figure 2 Repertoire diversity analysis. Diversity indices calculated on the clonal relative frequencies of sequences in the subsampled dataset. (A) Rényi diversity profiles where a = 0 reflects clonal richness, a = 1 corresponds to the Shannon index and a = 2 represents the Simpson index. (B) Shannon diversity index for both clonal chains separately.
In a translational research setting, in which patient sample availability, collection and handling are often dictated by clinical, rather than research protocols, it is important to react with flexibility and adapt research protocols accordingly. In this proof-of-concept approach, we were able to apply an established commercial TCR repertoire sequencing strategy to sample material with variable RNA quality and quantity. Despite lower than recommended RNA quality and variable RNA quantity, we were able to develop a wet laboratory and bioinformatics workflow that sufficiently reduced bias to provide clinically meaningful results. Our analysis is limited by a low number of samples, especially for partially degraded RNA – and we did not include any substantially degraded material. Varying input quantity can critically impact on TCR repertoire metrics, especially diversity measures. Normalisation of the input is therefore crucial. Here, we describe a solution – to subsample an unbalanced dataset to equal numbers of collapsed sequences with the additional benefit of only keeping high quality, i.e., sufficiently covered, sequences. This approach allowed us to examine the TCR repertoire characteristics in GATA2-deficient patients.
Despite known disturbance of the T cell compartment by more conventional measures of immunophenotyping, an in-depth analysis of TCR sequences of both the alpha and beta chains showed no major differences between GATA2 patients and healthy controls. Previous studies already provide evidence that T cell quantity is preserved in GATA2 patients, but their phenotypic composition is profoundly disturbed. Reduced CD4+ helper function and an expansion of terminally differentiated effector CD8+ cells are characteristic for the disease [10]. TCR repertoires of CD8+ cells have been shown to be different from CD4+ cells mainly in respect to their V gene usage. In a study using multiplex PCR and genomic DNA as starting material, this difference is mostly characterised by overexpression of TRBV7–9 and reduced expression of TRBV18 [19] in CD8+ compared with CD4+ cells. However, in our data from total T cells, we did not detect this shift towards a more CD8-driven V gene usage in GATA2 patients. Importantly, only one of the four patients analysed had an inverted CD4:CD8 ratio of 0.7 at the time of sample collection, whereas the other patients had a normal CD4:CD8 ratio of between 1.2 and 1.3. No usage of a single V or J gene was significantly different between patients and controls, likely due to the small sample size. However, combination of gene usage frequencies allowed stratification between groups in a principal component analysis.
CDR3 length distribution in patients was not different from healthy controls, indicating a mostly functional V(D)J recombination machinery and selection mechanism in GATA2 patients. A diverse repertoire is considered crucial to adequately respond to a vast number of pathogens and restrictions in diversity have been associated with decreased immunocompetence [20]. In GATA2 patients, TCR repertoire diversity appears largely normal, suggesting an overall preserved thymic function without indication of substantial clonal expansion.
In summary, our results prove the applicability of high-throughput T cell receptor sequencing to challenging human samples with the prospect to use this approach in a translational setting in future studies. Our limited data does not show intrinsic disturbances of the global T cell compartment in GATA2 deficiency. Other defects including NK and dendritic cells might be more central in driving the clinically significant immunodeficiency. Our findings may have implications for clinical management, for example by questioning the need for routinely providing T-cell deficiency related antimicrobial prophylaxis.
This project was funded by the Palatin Foundation.
All authors have completed and submitted the International Committee of Medical Journal Editors form for disclosure of potential conflicts of interest. No potential conflict of interest was disclosed.
1. Rosati E, Dowds CM, Liaskou E, Henriksen EK, Karlsen TH, Franke A. Overview of methodologies for T-cell receptor repertoire analysis. BMC Biotechnol. 2017 Jul;17(1):61. https://doi.org/10.1186/s12896-017-0379-9
2. Laydon DJ, Bangham CRM, Asquith B. Estimating T-cell repertoire diversity: Limitations of classical estimators and a new approach. Philos Trans R Soc B Biol Sci. 2015;370(1675). doi:https://doi.org/10.1098/rstb.2014.0291
3. Howson LJ, Napolitani G, Shepherd D, Ghadbane H, Kurupati P, Preciado-Llanes L, et al. MAIT cell clonal expansion and TCR repertoire shaping in human volunteers challenged with Salmonella Paratyphi A. Nat Commun. 2018 Jan;9(1):253. https://doi.org/10.1038/s41467-017-02540-x
4. Amoriello R, Mariottini A, Ballerini C. Immunosenescence and Autoimmunity: Exploiting the T-Cell Receptor Repertoire to Investigate the Impact of Aging on Multiple Sclerosis. Front Immunol. 2021 Dec;12:799380. https://doi.org/10.3389/fimmu.2021.799380
5. Schrama D, Ritter C, Becker JC. T cell receptor repertoire usage in cancer as a surrogate marker for immune responses. Semin Immunopathol. 2017 Apr;39(3):255–68. https://doi.org/10.1007/s00281-016-0614-9
6. Pogorelyy MV, Minervina AA, Touzel MP, Sycheva AL, Komech EA, Kovalenko EI, et al. Precise tracking of vaccine-responding T cell clones reveals convergent and personalized response in identical twins. Proc Natl Acad Sci USA. 2018 Dec;115(50):12704–9. https://doi.org/10.1073/pnas.1809642115
7. Hogan SA, Courtier A, Cheng PF, Jaberg-Bentele NF, Goldinger SM, Manuel M, et al. Peripheral blood TCR repertoire profiling may facilitate patient stratification for immunotherapy against melanoma. Cancer Immunol Res. 2019 Jan;7(1):77–85. https://doi.org/10.1158/2326-6066.CIR-18-0136
8. Barennes P, Quiniou V, Shugay M, Egorov ES, Davydov AN, Chudakov DM, et al. Benchmarking of T cell receptor repertoire profiling methods reveals large systematic biases. Nat Biotechnol. 2021 Feb;39(2):236–45. https://doi.org/10.1038/s41587-020-0656-3
9. Spinner MA, Sanchez LA, Hsu AP, Shaw PA, Zerbe CS, Calvo KR, et al. GATA2 deficiency: a protean disorder of hematopoiesis, lymphatics, and immunity. Blood. 2014 Feb;123(6):809–21. https://doi.org/10.1182/blood-2013-07-515528
10. Collin M, Dickinson R, Bigley V. Haematopoietic and immune defects associated with GATA2 mutation. Br J Haematol. 2015 Apr;169(2):173–87. https://doi.org/10.1111/bjh.13317
11. Dickinson RE, Milne P, Jardine L, Zandi S, Swierczek SI, McGovern N, et al. The evolution of cellular deficiency in GATA2 mutation. Blood. 2014 Feb;123(6):863–74. https://doi.org/10.1182/blood-2013-07-517151
12. Ganapathi KA, Townsley DM, Hsu AP, Arthur DC, Zerbe CS, Cuellar-Rodriguez J, et al. GATA2 deficiency-associated bone marrow disorder differs from idiopathic aplastic anemia. Blood. 2015 Jan;125(1):56–70. https://doi.org/10.1182/blood-2014-06-580340
13. Oksanen J, Blanchet FG, Friendly M, et al. vegan: Community Ecology Package. Published online 2020. https://cran.r-project.org/package=vegan
14. Kassambara A, Mundt F. factoextra: Extract and Visualize the Results of Multivariate Data Analyses. Published online 2020. http://www.sthda.com/english/rpkgs/factoextra
15. R Core Team. R: A Language and Environment for Statistical Computing. Published online 2020. https://www.r-project.org/
16. Wickham H. ggplot2: Elegant Graphics for Data Analysis. Published online 2016. https://ggplot2.tidyverse.org
17. Wilke CO. cowplot: Streamlined Plot Theme and Plot Annotations for ggplot2. https://wilkelab.org/cowplot/
18. Fang M, Su Z, Abolhassani H, Zhang W, Jiang C, Cheng B, et al. T Cell Repertoire Abnormality in Immunodeficiency Patients with DNA Repair and Methylation Defects. J Clin Immunol. 2022 Feb;42(2):375–93. https://doi.org/10.1007/s10875-021-01178-1
19. Emerson R, Sherwood A, Desmarais C, Malhotra S, Phippard D, Robins H. Estimating the ratio of CD4+ to CD8+ T cells using high-throughput sequence data. J Immunol Methods. 2013 May;391(1-2):14–21. https://doi.org/10.1016/j.jim.2013.02.002
20. Naylor K, Li G, Vallejo AN, Lee WW, Koetz K, Bryl E, et al. The influence of age on T cell generation and TCR diversity. J Immunol. 2005 Jun;174(11):7446–52. https://doi.org/10.4049/jimmunol.174.11.7446

Figure S1 Unique molecular identifier coverage plots showing subsampling impact. Coverage of total reads is shown in grey, coverage after subsampling in black, resulting thresholds to subsample to equal number of 13,139 sequences are indicated in red. Ctrl3_TRA was used as reference because of the lowest number of initial reads and threshold for this sample was set to 2 in order to remove singletons.

Figure S2 V and J gene usage frequencies.